PBKK - Pertemuan 16 - Final Project Pemrograman Berbasis Kerangka Kerja
Nama: Hammuda Arsyad
NRP: 5025211146
Kelas: PBKK A
Final Project Pemrograman Berbasis Kerangka Kerja
Cari paper yang berhubungan dengan aktivitas pembuatan perangkat lunak/ aplikasi menggunakan framework.
Berdasarkan referensi yang sudah didapatkan,
1. Buatlah deskribsi studi kasus aplikasi ditinjau dari MVC nya(individu)
- Model :
 
    Bertindak menjadi pengelola data dan logika bisnis utama aplikasi. Didalamnya  akan terdapat fungsi-fungsi yang digunakan untuk mengakses dan memanipulasi data yang terkait dengan user, produk, diskon, transaksi, poin, dan data-data lain yang disimpan dalam tiap-tiap tabel pada database
- View :
 
    Bertindak untuk menampilkan data data kepada pengguna dan juga mengumpulkan input dari pengguna. Dalam referensi diatas juga diperlihatkan bahwa view nantinya dapat menampilkan detail produk, detail transaksi, pembayaran, form registrasi dan login user, serta dashboard untuk pengelolaan data oleh admin
- Controller :
 
    Bertindak sebagai penghubung antar Model dan View. Controller akan menerima input dari pengguna, memproses data inputan user, dan memanggil fungsi fungsi yang sudah ada pada model sesuai dengan kebutuhannya.
    Seperti itulah deskripsi aplikasi penggajian ini jika dilihat menggunakan pola desain MVC menurut dengan referensi jurnal yang telah dicantumkan diatas. 
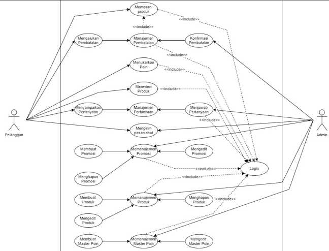
2. Buatlah rancangan umum arsitektur atau fitur yang ada dalam aplikasi (individu)
Fitur yang ada pada website:
Use Case Diagram:
3. Rancang desain databasenya (individu)
List Tabel:
- tb_user:
 - menyimpan data user baik client maupun admin
 - auth_group:
 - menyimpan jenis user, dibagi dua menjadi client dan admin
 - tb_produk:
 - menyimpan data produk yang ditawarkan
 - tb_kategori:
 - menyimpan jenis-jenis kategori dari produk
 - tb_order:
 - menyimpan data order tiap client
 - tb_detail_order:
 - menyimpan data produk-produk apa saja yang ada dalam suatu data order
 - tb_poin:
 - menyimpan data poin tiap client
 - tb_penukaran_poin:
 - menyimpan data diskon yang dapat ditukarkan dengan poin
 - tb_pretanyaan:
 - menyimpan data pertanyaan yang diajukan client
 - tb_jawaban:
 - menyimpan data jawaban yang diberikan admin
 - tb_review:
 - menyimpan review tiap produk yang diberikan client
 
Physical Data Model:
4. Buat desain front end (individu)
Halaman Registrasi:
Halaman Login:
Halaman Detail Produk:
Halaman Pemesanan Produk:
Halaman Transaksi:
Halaman Manajemen Produk:
Tampilan Live-Chat Pelanggan:
Halaman Live-Chat Admin:
5. Tentukan Control yang akan mengandle logika back end. (individu)
- AuthController :
 
    Controller yang berperan dalam manipulasi data user, mulai dari penambahan user baru, autentikasi ketika login, penghapusan user, perubahan data user, hingga penampilan data user pada halaman profil.
- ProductController :
 
    Controller yang berperan dalam memanipulasi data produk,  kategori produk, serta review produk, seperti penambahan produk baru, penghapusan produk, perubahan detail produk, penambahan review produk, penambahan kategori, serta penampilan data produk sesuai kategori dan data review sesuai produk.
- OrderController
 
    Controller yang berperan dalam penanganan data transaksi dan detail transaksi, seperti penambahan transaksi, perubahan status pembayaran, pembatalan transaksi, penambahan data produk pada suatu transaksi, serta penampilan detail dari suatu transaksi.
- PoinController
 
    Controller yang berfungsi untuk penangan data poin dan diskon, seperti penambahan poin untuk suatu user, pengurangan poin ketika user klaim diskon, penerapan diskon pada transaksi user, penambahan diskon baru, serta penampilan detail diskon dan poin yang dimiliki user.
- ChatController
 
    Controller yang berfungsi untuk menangani data dari fitru live-chat dan keluhan-pertanyaan, seperti menambahkan data obrolan tiap user dengan admin, menambahkan data pertanyaan tiap user, menambahkan data jawaban dari admin untuk tiap data pertanyaan, serta menampilkan data-data yang disebutkan sebelumnya agar dapat dipakai oleh view.
6. Implementasikan rancangan yang sudah dibuat menggunakan Framework NET, CI ataupun Framework Google (pilih salah satu - bisa kelompok maks 3)
Kelompok:
Moh. Rosy Haqqy Aminy (5025211012)
Muhammad Hafidh Rosyadi (5025211013)
Hammuda Arsyad (5025211146)
 
Link Project : https://github.com/Hfdrsyd/HelmShop-FP-PBKK
Moh. Rosy Haqqy Aminy (5025211012)
Muhammad Hafidh Rosyadi (5025211013)
Hammuda Arsyad (5025211146)
Link Project : https://github.com/Hfdrsyd/HelmShop-FP-PBKK











Comments
Post a Comment